服务热线
18583394833 / 15802839492
首页
关于我们
公司概述
企业文化
经营理念
使命价值观
发展历程
公司荣誉
发展规划
因博短片
产品介绍
解决方案
服务支持
团队介绍
基础服务
常规服务
定制服务
增值服务
公开课
仿真培训课程
新闻资讯
行业新闻
市场活动
联系我们
联系我们
人才招聘
关于我们
公司概述
企业文化
经营理念
使命价值观
发展历程
公司荣誉
发展规划
因博短片
产品介绍
解决方案
服务支持
团队介绍
基础服务
常规服务
定制服务
增值服务
公开课
仿真培训课程
新闻资讯
行业新闻
市场活动
联系我们
联系我们
人才招聘
首页
关于我们
公司概述
企业文化
经营理念
使命价值观
发展历程
公司荣誉
发展规划
因博短片
产品介绍
解决方案
服务支持
团队介绍
基础服务
常规服务
定制服务
增值服务
公开课
仿真培训课程
新闻资讯
行业新闻
市场活动
联系我们
联系我们
人才招聘
PRODUCTS
产品介绍
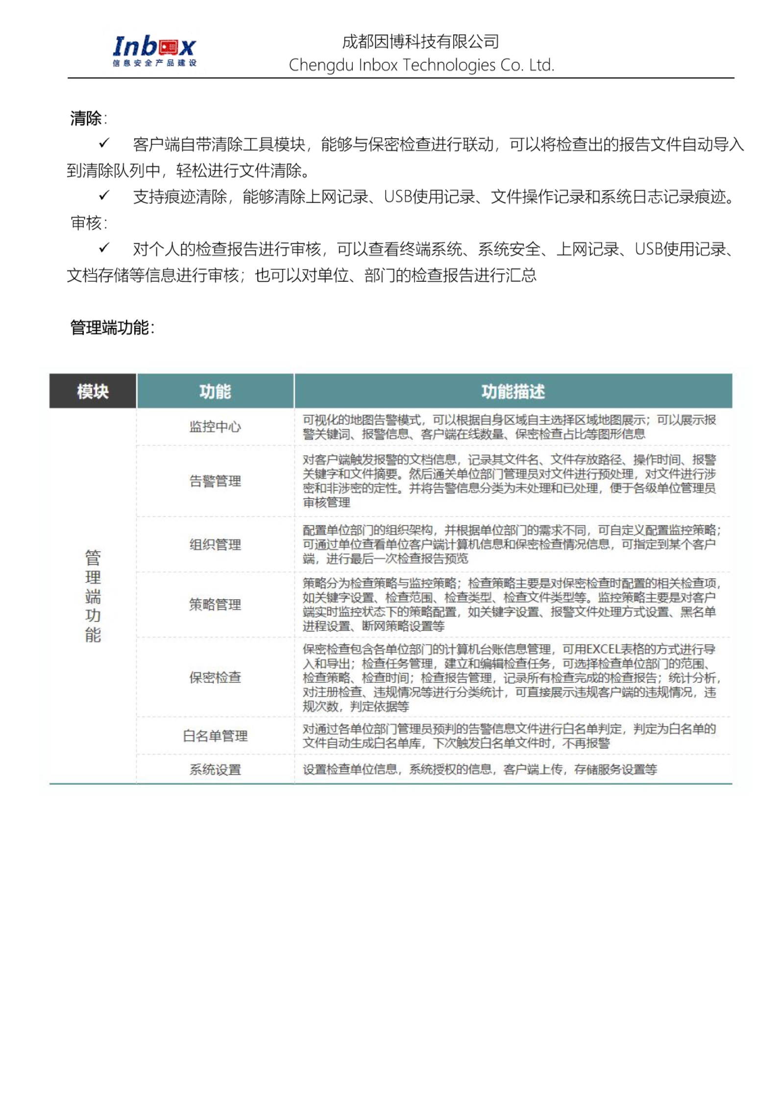
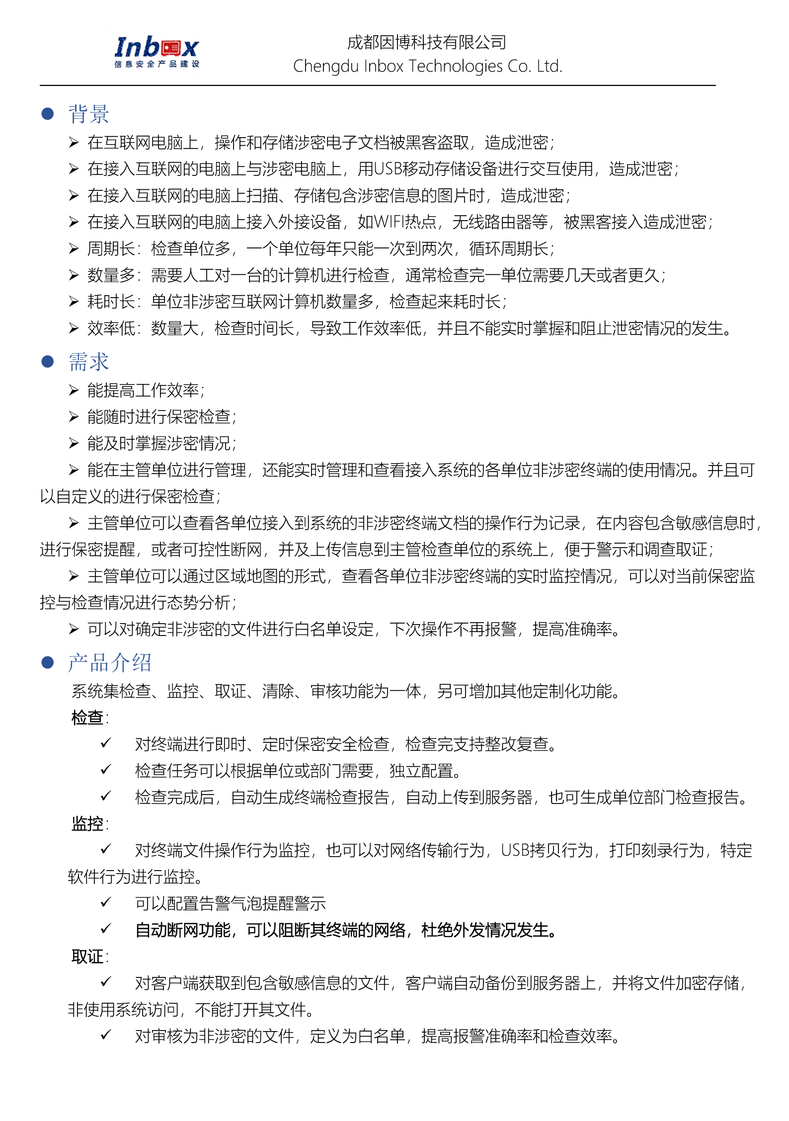
非涉密计算机敏感信息检查与监控系统
该系统能在主管单位进行管理,还能实时管理和查看对接入系统的各单位非涉密终端的使用情况。并且可以自定义的进行保密检查。
功能矩阵
功能矩阵